中文
English
首页
关于我们
公司简介
公司资质
质量管理
我们的品牌
品牌故事
产品
菜谱
购买渠道
产品中心
品牌产品
海鲜食材
合作企业
新闻中心
企业新闻
行业趋势和洞察
可持续发展
产品认证
联系我们
新闻动态
企业新闻
首页
>
新闻动态
>
企业新闻
NEWS
企业新闻
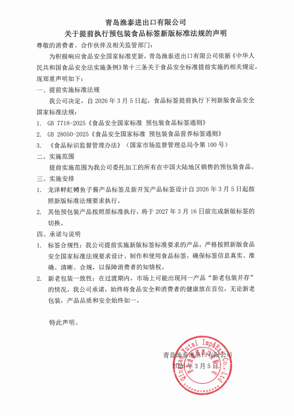
青岛渔泰进出口有限公司关于提前执行预包装食品标签新版标准法规的声明
2026-03-05
上一篇: 就在下周!渔泰邀您共赴第28届中国国际渔业博览会
下一篇: 暂无
返回列表
青岛渔泰进出口有限公司关于提前执行预包装食品标签新版标准法规的声明
2026-03-05
查看详情 >>
就在下周!渔泰邀您共赴第28届中国国际渔业博览会
2025-10-27
查看详情 >>
2024青岛渔博会精彩回顾
2024-11-06
查看详情 >>